StarHub, Singapore
StarHub is one of the major players in Singapore's telecommunications market and is a leading telecommunications and digital services company. It provides a wide range of services, including mobile, broadband, pay TV, and enterprise solutions.


Operational Excellence
Ensured 99.8% service uptime for multiple customer service (CS) hotlines, IT systems, telephony, and network infrastructure accomplished through proactive monitoring, regular maintenance, and the implementation of robust redundancy and failover mechanisms
Established ISO certification and process adherence across CS departments leading the way for the Customer Service team to be fully ISO-certified.
Designed RFPs and reviewed proposals and applications that were to be rolled out to the CS department.
Collaboration & Cross-Functional Leadership
Integrated CS IT systems during the StarHub-SCV merger, ensuring a seamless and uninterrupted transition. This involved coordinating the consolidation of disparate systems, platforms, and processes into a unified infrastructure.
Senior Systems Support Consultant
Responsible for the overall management of communication and IT systems for the Customer Service Department played a critical role in ensuring seamless and efficient customer interactions. My responsibilities included maintaining, optimizing, and enhancing the technological infrastructure that powers customer service operations.
Projects and Achievements
Avaya to Alcatel Migration


Successfully migrated diverse Avaya contact center PBX of the CS team and integrated them into the Alcatel enterprise system




CS Integration and Relocation
Co-led the seamless migration of SCV’s customer service systems and the strategic relocation of teams during the acquisition of a leading broadband and cable company.
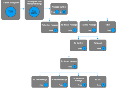
Designed and implemented advanced IVR call flows and automated features to streamline customer interactions and improve accessibility to services.
IVR Revamp and Automation
Romeo Solas
Tech, Analytics, CX, Research, Operations, Sales
Contact
Connect
rjsolas@gmail.com
+65 8790 0010
© 2025. All rights reserved.
